欢迎访问广东省质量协会官网
个人登录
|
企业登录
|
收藏本站
|
联系我们
官方微信
首 页
走进协会
协会简介
协会领导
组织架构
协会章程
协会文化
协会荣誉
协会制度
协会登记证书
质量推进
卓越绩效模式
QC小组活动
用户满意工程
现场管理评价
信得过班组
品牌
质量月
质量标杆
质量技术奖
专业服务
质量专刊
教育培训
质量评价
质量咨询
质量研究
质量交流
会员天地
会员活动
会员服务
会员动态
会员中心
公平贸易
动态信息
贸易摩擦应对
美国337调查
贸易救济案件
产业损害调查
WTO/TBT通报
知识园地
下载专区
党群建设
快速通道
卓越绩效模式
QC小组活动
用户满意工程
现场管理评价
在线报名
证书查询
最新资讯
更多 +
·关于2025年广东省用户满意等级评价结果公示的通知
· 2025年广东企业品牌创新成果入围名单公示
·关于2025年第二批广东省市场质量信用A等级企业名单公示的通知
·关于聘任广东省质量协会质量智库专家的通知
· 关于举办广东省QC小组活动 咨询师(高级)培训班的通知
·关于开展2025年广东省实施卓越绩效 先进组织申报工作的通知
·关于召开广东省质量协会第三十五次 会员代表大会暨湾区质量品牌交流会的通知
·关于公布第五届广东省质量创新与质量改进成果发表赛评审结果的通知
·关于第五届广东省质量创新与质量改进成果发表赛活动的补充通知
·关于举办2025年广东省企业品牌经理培训班的通知
当前位置:
广东省质量协会
>通知头条
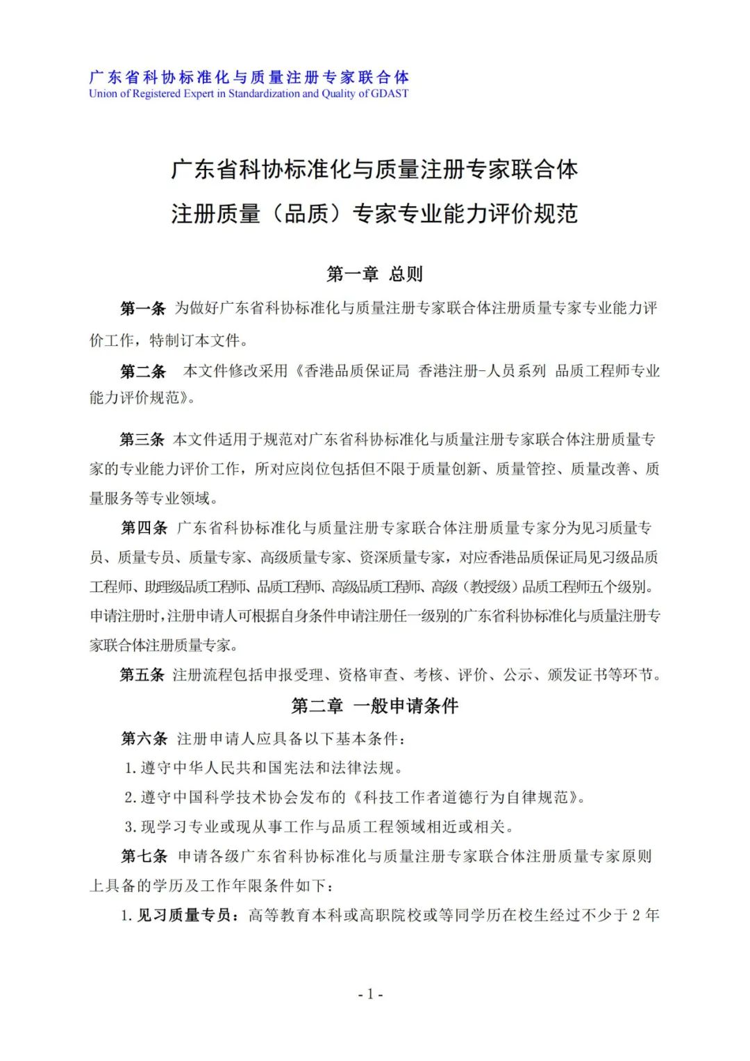
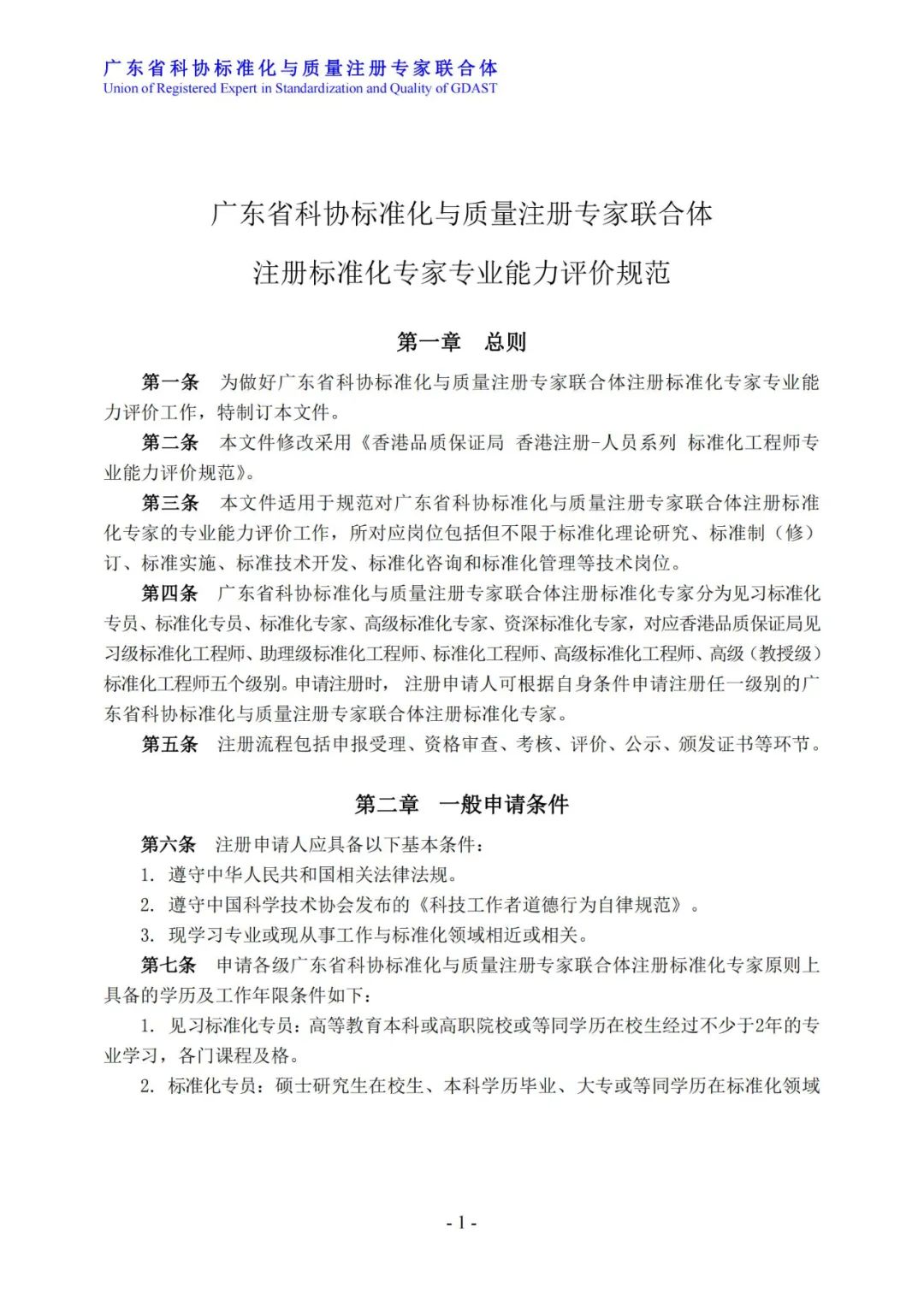
广东省科协标准化与质量注册专家联合体两项专业人才评价互认标准正式发布
发布时间:2022年04月11日
附两项标准首页
网友热评
我要评论:
【网友评论仅供其表达个人看法,并不表明本站同意其观点或证实其描述。】
0
联系我们
友情链接
版权声明
关于我们
020-83321132
协会会员发展与服务部
周一至周五 9:00—17:00
地址:中国广州市连新路11号8楼
邮编:510030
电话:020-83321132
传真:020-83353964
COPYRIGHT gdqm.com.cn广东省质量协会 2018.ALL RIGHTS RESERVED
粤ICP备20053960号